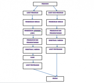
ALUR PERMOHONAN PERIZINAN DAN NON PERIZINAN